关于我们
概述
组织机构
价值与目标
新闻与活动
新闻
活动
科学研究
研究方向
研究成果
成员
世界碳中和学会
出版物
联系我们
EN
关于我们
概述
组织机构
价值与目标
新闻与活动
新闻
活动
科学研究
研究方向
研究成果
成员
世界碳中和学会
出版物
联系我们
关于我们
首页
首页
-
关于我们
-
组织机构
首页
首页
-
关于我们
-
组织机构
关于我们
概述
组织机构
价值与目标
新闻与活动
新闻
活动
科学研究
研究方向
研究成果
成员
世界碳中和学会
出版物
联系我们
EN
×
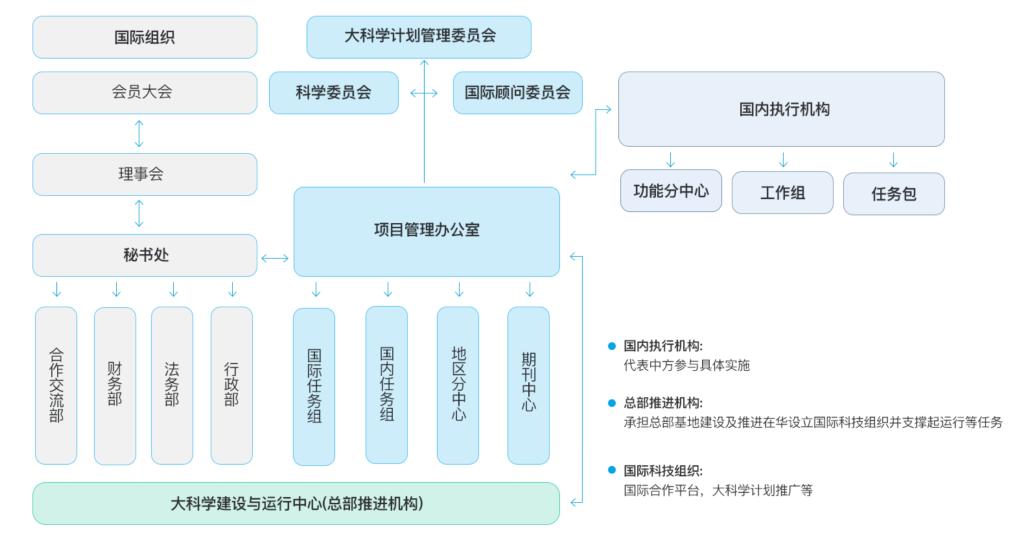
依据科技部文件《我国牵头组织的国际大科学计划和大科学工程立项后相关实施工作管理办法(试行)》(国科发外[2023]151号),开展组织架构和运行机制设计与建设。
Contact: cnest@tsinghua.edu.cn
链接
清华大学主页
清华大学能源与动力工程系
清华大学电机工程与应用电子技术系
清华大学建筑学院
清华大学车辆与运载学院
清华大学化学工程系
清华大学环境学院
清华大学气候变化与可持续发展研究院
清华大学核能与新能源技术研究院
全球能源互联网发展合作组织
清华大学碳中和研究院
版权所有 © 清华大学京ICP备15006448号京公网安备 110402430053 号